道华婚姻家事律师团
婚姻继承家事纠纷(调解/诉讼)实战专家
十年专注·大宗财产类 婚姻家事法律服务
广东道华律师事务所,唐云虹律师,道华婚姻家事律师团,深圳知名离婚诉讼律师 专业遗产继承纠纷律师,广东、深圳十大婚姻家庭律师事务所,专业处理:大宗疑难离婚调解/法院诉讼、房产小产权房产分割、遗嘱遗产继承纠纷、遗嘱公证、离婚财产分割、离婚后财产纠纷、离婚/婚内协议 、抚养权争夺、遗嘱继承纠纷、法定继承纠纷、土地房产继承、农民房拆迁继承、遗嘱订制、遗嘱效力认定等等非诉、争议等。服务区域:深圳福田 南山 罗湖 龙岗 宝安 龙华 光明 坪山 大鹏 盐田

导语:案系一起同居关系子女抚养纠纷,二人同居生子后未办理结婚登记,分手后因孩子抚养权、抚养费及追溯费用产生争议。男方起诉主张抚养权并要求女方支付抚养费及追溯费用,女方委托广东道华律师事务所唐云虹律师团队应诉。道华婚姻家事律师团队通过“应诉+反诉”双重策略,多维度构建完整证据链,通过庭审攻防与灵活协商,最终成功为女方争取到孩子直接抚养权,驳回男方不合理的抚养费追溯诉求,全方位保障了未成年子女的合法权益与当事人的正当利益,实现法律效果与社会效果的统一。
关键词:同居关系子女抚养;非婚生子女抚养权;最有利于子女原则;抚养费争议;抚养费追溯
一、案情简介
许女士与周先生因工作结缘相恋,而后双方开始同居并共同孕育了一名儿子。但因客观原因,双方始终未办理结婚登记。随着同居时间推移,性格差异引发的矛盾逐渐激化,二人最终分道扬镳。
分手后,双方对孩子的抚养问题一直争执不下,孩子因此辗转于双方身边生活。此后,孩子被周先生接回老家,交由爷爷奶奶照料。许女士探望时发现,老家的生活环境、教育资源与深圳存在显著差距,为给孩子更好的成长保障,她将孩子接回深圳,并妥善安排入园就读。
然而,此举引发周先生不满,其向法院提起诉讼,主张孩子的直接抚养权,要求许女士支付抚养费,并诉请许女士补付孩子随其生活期间的抚养费用。
面对突如其来的诉讼,许女士陷入焦虑。为维护自身合法权益及孩子的成长利益,许女士慕名找到广东道华律师事务所,委托唐云虹律师团队全权处理此案。

二、案件核心关键词
深圳同居关系子女抚养律师、深圳市抚养权纠纷律师、龙岗法院案件代理、同居子女抚养代理、唐云虹婚姻家事律师、非婚生子女抚养权争夺、抚养费标准争议、抚养费追溯纠纷、深圳探视权辩护、未成年人权益保护、同居子女抚养胜诉、深圳家事案件代理、道华律师事务所婚姻团队、证据梳理律师

三、办案经过
(一)全面梳理案件细节:锁定核心争议,确立“应诉+反诉”双重策略
接受委托后,唐云虹律师与许女士进一步进行沟通,梳理案件背景的时间线与关键事实,进而明确本案的三大核心争议焦点:非婚生子女的抚养权归属、抚养费标准如何确定以及抚养费追溯诉求是否成立。
针对周先生的起诉,道华婚姻家事律师团并未陷入被动应诉的常规思路,而是基于对案件主动权的精准把控,结合许女士“争取抚养权、反驳不合理抚养费诉求”的核心需求,制定“积极应诉+主动反诉”的双重策略,拟通过应诉精准驳斥对方不合理主张,通过反诉主动提出抚养权及抚养费诉求,从而将维权主动权牢握手中,避免因被动应对导致核心诉求被忽视。
(二)制定证据策略:分层举证构建闭环,针对性击破争议焦点
为确保“应诉+反诉”策略落地,道华婚姻家事律师团制定“分层分类、精准对应”的证据收集方案,确保每一项主张都有坚实的证据支撑,形成完整的证据闭环:
1.针对“抚养权归属”的证据体系。唐云虹律师深知抚养权争夺的核心在于“最有利于未成年子女”原则的落地,因此聚焦“生活环境稳定性、抚养能力、生活地资源”三大维度构建抚养优势证据链。
2.针对“抚养费争议”的证据体系。道华婚姻家事律师团队围绕“子女实际需求+父母双方的负担能力+深圳当地实际生活水平”等核心要点展开,精准核算并固定关键证据。唐云虹律师指导许女士分类整理近6个月孩子的保教费、伙食费、医疗检查等开销凭证,为反诉主张合理抚养费标准提供量化依据;同时,在初步了解周先生工资收入情况后,申请法院调取其工资收入流水及社保缴费记录,为反诉中的抚养费诉求提供充分的事实支撑。
3.针对“抚养费追溯”的证据体系。根据前期对案情的了解情况,在孩子由男方直接抚养期间,许女士虽未直接向男方支付抚养费,但其为孩子购置生活用品、承担医疗支出、办理入学事宜,其对孩子的付出不仅是金钱支付,还包括情感陪伴。道华婚姻家事律师团队敏锐捕捉到此一关键点,全面收集孩子由男方直接抚养期间,许女士为孩子网购订单、商场发票,孩子医保缴费记录,入园手续办理回执等,论证其始终积极履行抚养责任;其次,道华婚姻家事律师团队仔细梳理了许女士与周先生的聊天记录,确认双方此前并未对抚养费达成任何书面或口头约定,结合公平原则论证直接抚养方要求另一方补付抚养费的不合理性,另通过类案检索提供裁判观点支撑。
(三)庭审攻防与反诉主张:专业交锋把控节奏,灵活协商兼顾实效
庭审中,唐云虹律师凭借扎实的法律功底与丰富的庭审经验,精准把控庭审节奏,同步推进应诉答辩与反诉主张,展现了极高的专业素养:
庭审初期,唐律师率先清晰提出反诉请求,围绕“最有利于未成年子女”原则,逻辑严密地阐述许女士抚养孩子的核心优势,通过层层递进的论证,让法官直观认可“孩子随许女士生活更符合成长利益”的核心观点,从庭审伊始就占据有利地位,并通过当庭展示孩子每月开销明细与深圳生活成本数据,用客观事实证明周先生主张的金额无法覆盖孩子基本需求,缺乏合理性;针对周先生的诉讼请求,唐律师结合证据链逐一回应,反驳有理有据、直击要害:反驳抚养权主张时,通过突出周先生“工作繁忙、有重组家庭计划,难以保障陪伴时间”的劣势,与许女士的稳定陪伴与专业育儿能力形成鲜明反差;反驳抚养费追溯时,系统呈现许女士履行抚养义务的证据,结合法律规定与公平原则,有力驳斥该诉求。
(四)跟进判决执行:专业护航权益落地,长效保障避免后患
法院判决作出后,唐云虹律师团队并未止步于判决结果,而是从长效保障角度,为许女士提供针对性法律建议,梳理执行细节,确保权益切实落地:其中包括协助许女士建立“抚养费支付台账”,明确周先生支付抚养费款项的金额、期限及后续每月支付的时间,提醒其及时收集催款记录、银行流水等证据;提醒许女士定期留存孩子教育、医疗大额开支凭证,以便未来依据法律规定主张增加抚养费;协助许女士与周先生协商制定具体可行的探视执行方案,明确视频探望、当面探望的具体时间、交接方式,避免后续因探视问题产生新的纠纷。

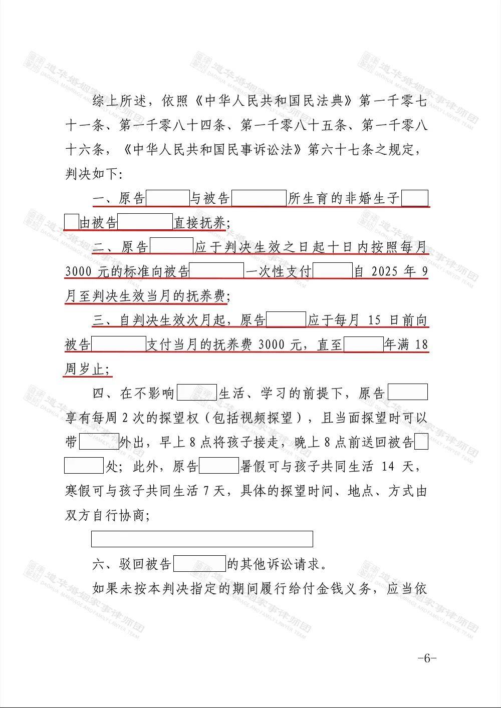
四、判决结果
法院经审理,全面采纳唐云虹律师团队的反诉与应诉意见,围绕三大争议焦点作出明确判决:
本案中,原、被告均有直接抚养意愿,综合抚养方监护能力、生活连续性及稳定性、双方未来生活的规划等因素,本院认为维持现有抚养关系最符合未成年人利益最大化原则,故孩子继续由被告直接抚养更为合适。关于抚养费的数额,本院根据子女的实际需要、父母双方的负担能力和当地的实际生活水平等,酌定孩子每个月抚养费3000元,原告自2025年9月起每月支付抚养费3000元,直至其年满十八周岁止。关于原告要求被告支付从2024年5月暂计至2025年8月抚养费的诉求,考虑双方分开后对孩子抚养费等问题未进行约定,且双方均有直接抚养孩子的时间段,从公平原则出发,本院认为不宜对之前的抚养费予以支持。



五、唐律说法
唐云虹律师指出,同居关系子女抚养纠纷与婚姻关系下的子女抚养纠纷存在显著区别,其核心特点在于缺乏婚姻登记的法律约束、财产与抚养约定往往不明确、子女生活稳定性易受影响,且双方情感联结相对薄弱,争议解决更易陷入僵局。因此,处理此类案件需紧扣其特殊性,以“最有利于未成年子女”为根本遵循,同时兼顾当事人合法权益,实现“情理法”的有机统一。
(一)同居关系子女抚养纠纷的核心特点与应对逻辑
1. 非婚生子女权益平等是法律底线:尽管双方无婚姻关系,但非婚生子女与婚生子女享有同等的抚养、教育、继承等权利,这一法律原则是维权的核心依据。律师需在办案中明确告知当事人该权益边界,同时通过专业策略确保子女的生活质量、教育资源不受父母同居关系解除的影响。
2. 最有利于子女原则是抚养权争夺的关键:最有利于子女原则是考虑子女抚养归属的核心判断标准,当父母权利与子女利益冲突时,子女生存权、发展权等基本权利应优先。因此,在证据构建中,可以通过“生活学习环境稳定性+抚养能力和条件”构建“最有利于子女”证据链,证明子女随己方生活更有利的事实。
3. 约定缺失是主要痛点:同居双方通常未就子女抚养、财产分配等问题作出明确书面约定,一旦分手,易就抚养费标准、支付方式、追溯期限等产生争议。这就要求律师在办案中需重点挖掘“事实履行”证据,如抚养行为记录、开销凭证等,以弥补约定缺失的短板,为裁判提供事实依据。
(二)给当事人的专业建议
同时,唐律师提醒,同居关系下生育子女的,双方应尽量就抚养问题作出明确书面约定,包括抚养权归属、抚养费标准、支付方式、探视规则等,避免日后产生争议。若已面临纠纷,需注意以下三点:
1.及时固定关键证据:包括子女的出生证明、居住记录、教育医疗凭证、自身抚养行为记录(如开销票据、陪伴照片)、对方收入证明等,为维权提供事实支撑;
2. 避免子女频繁更换生活环境:尽量保持子女居住、教育的稳定性,若确需变更,需留存合理理由与相关证据,避免因环境变动影响抚养权争夺;
3. 优先选择专业法律帮助:同居子女抚养纠纷的法律适用与证据要求具有特殊性,专业律师能结合案件特点制定针对性策略,通过反诉、证据构建、庭审攻防等专业操作,最大限度保障当事人与子女的合法权益,避免因自行处理导致权益受损。

六、相关法律法规索引
1.《中华人民共和国民法典》
第一千零七十一条:非婚生子女享有与婚生子女同等的权利,任何组织或者个人不得加以危害和歧视。不直接抚养非婚生子女的生父或者生母,应当负担未成年子女或者不能独立生活的成年子女的抚养费。
第一千零八十四条第三款:已满两周岁的子女,父母双方对抚养问题协议不成的,由人民法院根据双方的具体情况,按照最有利于未成年子女的原则判决。子女已满八周岁的,应当尊重其真实意愿。
第一千零八十五条:离婚后,子女由一方直接抚养的,另一方应当负担部分或者全部抚养费。负担费用的多少和期限的长短,由双方协议;协议不成的,由人民法院判决。前款规定的协议或者判决,不妨碍子女在必要时向父母任何一方提出超过协议或者判决原定数额的合理要求。
第一千零八十六条:离婚后,不直接抚养子女的父或者母,有探望子女的权利,另一方有协助的义务。行使探望权利的方式、时间由当事人协议;协议不成的,由人民法院判决。父或者母探望子女,不利于子女身心健康的,由人民法院依法中止探望;中止的事由消失后,应当恢复探望。
2.《最高人民法院关于适用〈中华人民共和国民法典〉婚姻家庭编的解释(一)》
第四十六条:对已满两周岁的未成年子女,父母均要求直接抚养,一方有下列情形之一的,可予优先考虑:(一)已做绝育手术或者因其他原因丧失生育能力;(二)子女随其生活时间较长,改变生活环境对子女健康成长明显不利;(三)无其他子女,而另一方有其他子女;(四)子女随其生活,对子女成长有利,而另一方患有久治不愈的传染性疾病或者其他严重疾病,或者有其他不利于子女身心健康的情形,不宜与子女共同生活。
第四十九条:抚养费的数额,可以根据子女的实际需要、父母双方的负担能力和当地的实际生活水平确定。有固定收入的,抚养费一般可以按其月总收入的百分之二十至三十的比例给付。负担两个以上子女抚养费的,比例可以适当提高,但一般不得超过月总收入的百分之五十。无固定收入的,抚养费的数额可以依据当年总收入或者同行业平均收入,参照上述比例确定。有特殊情况的,可以适当提高或者降低上述比例。
3.《中华人民共和国民事诉讼法》
第五十四条:原告可以放弃或者变更诉讼请求。被告可以承认或者反驳诉讼请求,有权提起反诉。

道华婚姻家事律师团,十年专注·大宗财产类 婚姻家事法律服务,婚姻继承家事纠纷(调解/诉讼)实战专家,是[深圳本土]-婚姻继承与财富管理法律服务的影响力品牌之一。
团队承办超1000宗婚姻继承类案件,在大宗疑难婚姻家事、遗产继承纠纷、遗嘱订制、家族财产分配等争议解决领域具有丰富的调解、诉讼实战经验,运用本土智慧,擅长处理深圳小产权房、村委股份等疑难离婚财产分割、遗嘱订制与公证、继承纠纷案件,赢得客户一致好评。
秉承“保障财产安全、防控法律风险、赋能财富增值”理念,汇集律师、银行、保险、财税等行业专家,有着丰富的成功案例,为高净值客户(含香港、澳门、外籍人士)提供婚姻家事与财富传承一揽子解决方案,以实现风险防控、债务隔离,以及家族财富传承的美好愿景。
资产类型涵盖:不动产(商品房、小产权房、土地使用权等)、各类财产性权益(股权、债权、拆迁补偿、著作权、发明专利等)。
团队编制完成《道华婚姻继承成功案例汇编》《家族财富传承法律实务》,法律实务及理论研究均取得卓著成绩。
声明:本网站所发布的资讯或文章仅为交流目的,本文所涉姓名/企业名称均为化名,数额/日期等案件信息均已做保密化处理。文章内容由作者创作,不代表广东道华律师事务所或其他律师出具的法律意见或建议。本文所包含的信息仅是作为一般性信息提供,广东道华律师事务所不对本文做时效性修改或更新。读者就自身案件依据本文全部或部分内容作出的决定及由此造成的后果由行为人自行负责。作者及广东道华律师事务所不承担任何责任,如需转载或引用该等文章的任何内容,请注明出处。如果您需要相关法律意见或法律服务,欢迎与本所律师联系。